About Us
The European Journal of Legal Studies (EJLS) was founded in 2007 and is based at the Department of Law of the European University Institute (EUI) in Florence, Italy. The Journal aims to provide a platform for emerging and established legal scholars working in the fields of European law, international law, comparative law, and legal theory.
Our Commitments
Open Access and Wide Availability
The EJLS is committed to open access. We consider the work of the Journal a common good for the entire academic community and beyond, including both authors and readers. The content of the EJLS is generally published under the terms of the Creative Commons Attribution 4.0 International License (CC-BY-4.0).
We are committed to making our publications available and accessible to as many readers as possible. This means:
- All EJLS articles are available free of charge on our website.
- All content is freely available without charge to the user, the author, or their institution.
- We have made the EJLS available on the following:
- Indexing/Rankings:
- Emerging Sources Citation Index (Web of Science Core Collection);
- Scopus (CiteScore);
- SCImago Journal & Country Rank (SJR Indicator);
- European Reference Index for the Humanities and Social Sciences (ERIH Plus);
- W&L Law Journal Rankings.
- Databases:
- Repositories:
- Cadmus (EUI Research Repository).
- Indexing/Rankings:
We are also happy to cooperate with authors on the promotion of their articles once published and request all authors to sign up for an ORCID iD to simplify this.
Double-Blind Peer Review
The EJLS considers the anonymous review of submissions to be the cornerstone of academic publishing and is concerned about the erosion of this principle. We want to ensure that academic publishing remains impartial and based on objective standards. Therefore, submissions go through a rigorous double-blind peer-review process involving the editorial team and a large pool of reviewers. This means:
- The authors will communicate with the Managing Editors, whereas peer review is carried out by reviewers who do not know the identity of the author.
- We do not, under any circumstances, allow authors to suggest specific reviewers.
A Commitment to Emerging Scholarship
The EJLS particularly welcomes submissions by early-career researchers. Our New Voices section, for instance, exclusively publishes the work of such scholars. The EJLS’ commitment to emerging scholarship also extends to our managerial and editorial work, which is carried out by postgraduate researchers at the EUI’s Law Department, guided by a Departmental Advisory Board composed of Law Department faculty from the EUI.
Linguistic Diversity
The EJLS is committed to promoting linguistic diversity and publishes articles in any language within the linguistic competence of the editorial board. We ask authors to submit an abstract in English in order for our editorial team to nominate reviewers with expertise in both language and substance.
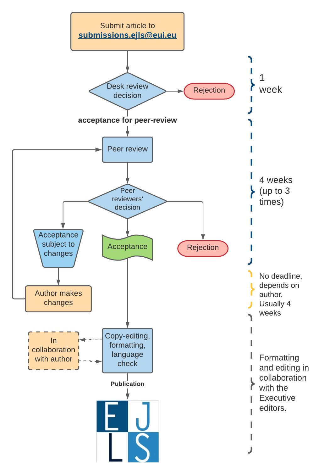
Speedy Review and Publication
The EJLS is committed to a speedy review process to limit the uncertainty that authors face when engaging in academic publishing. We know that this is of particular importance to emerging scholars. We therefore aim to:
- Complete desk review within one week. That is, the author will know within one week of submission whether the article has passed the formal and substantive requirements and moved on to peer review or whether it has been rejected.
- Complete peer review within four weeks. That is, have a peer-review decision within four weeks on whether the piece is accepted, rejected, or accepted subject to revisions. Following this, the author will, in most cases, have to make minor or substantial revisions. There may be up to three rounds of peer review.
Once an article has passed through peer review it is subject to a final check by the Editor-in-Chief. At this point authors know that their article will be published once executive editing and formatting has taken place.
When the next regular issue of the Journal is not to be published within the next two months, articles will be published on our website through our Online First programme.
